What to Do If Your Landlord Changed Locks: Can You Break In?
Introduction
Navigating the legal landscape of rental agreements is crucial for tenants, especially when landlords make unexpected lock changes. This article examines renters' rights in these scenarios, offering vital insights into the steps one can take to regain access to their home.
But what occurs when a landlord changes the locks without proper notice? Understanding the legal ramifications and available recourse not only empowers tenants but also underscores the necessity of effective communication and thorough documentation in safeguarding one’s rights.
Understand Your Legal Rights Regarding Lock Changes
It is crucial to understand your rights as a renter, especially if you are in a situation where a landlord changed locks. Can I break in? In California, if a landlord changed locks, can I break in without providing proper notice or a legal justification, such as an eviction process? Typically, landlords must give written notice to renters before making any changes to the door mechanism, but if the landlord changed locks, can I break in? For instance, many states require a notice period of 24 to 48 hours before any changes can occur.
If you suspect that your landlord changed locks, can I break in to the entrances, it’s vital to document the situation thoroughly. Take photographs of the closures and keep records of any communication with your property owner regarding the issue. This documentation will be essential if you decide to take legal action.
Legal precedents show that if a landlord changed locks, can I break in without following the correct procedures? They can face significant consequences. Renters have successfully sued for wrongful lockouts, recovering damages and legal fees when they can prove their rights were infringed. In California, self-help evictions are illegal, and if a landlord changed locks, can I break in? Tenants still retain the right to access their units regardless of any lock changes.
If you find yourself locked out, it’s wise to contact local authorities or a rental rights hotline for help. Remember, if a lock change seems punitive or retaliatory, you may have grounds to contest it in small claims court. Always stay informed about your rights and the legal protections available to you as a renter.

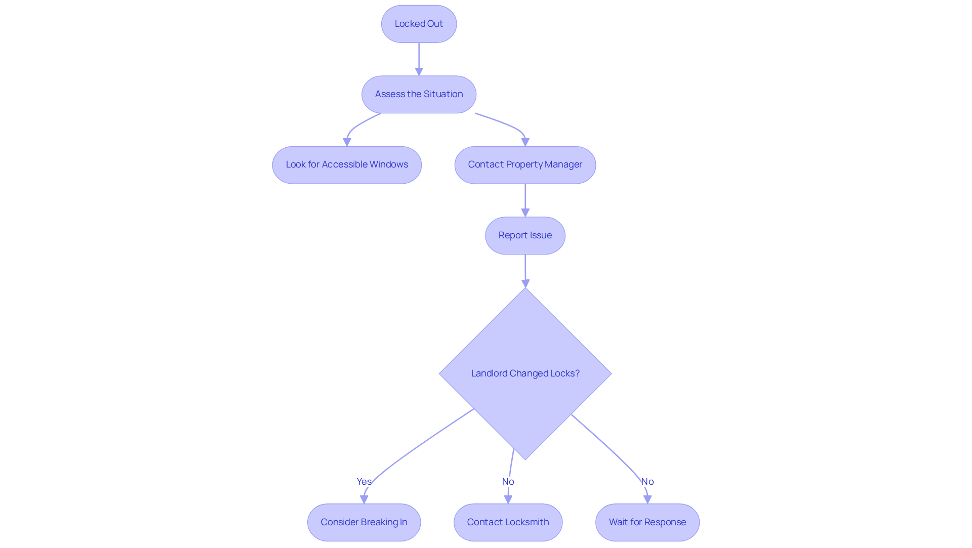
Take Immediate Action If Locked Out
If you find yourself locked out, the first step is to assess the situation. Look for accessible windows or alternative entrances. If entry proves impossible, promptly contact your property manager to report the issue. According to California Civil Code Section 789.3, if a landlord changed locks, can I break in, as property owners cannot prevent tenant access by altering entry mechanisms without due process? Should they remain unresponsive, consider reaching out to a locksmith for assistance in regaining access. If the landlord changed locks, can I break in if I suspect it was unlawful?
It's important to remember that property owners must provide a written notice of belief of abandonment if they suspect the property is deserted, as outlined in California Civil Code 1951.3. Document all communications and actions taken throughout this process; this information can be crucial if legal action becomes necessary. During the COVID-19 State of Emergency, renters have 15 days to respond to a property owner's abandonment notice, so be mindful of your timelines.

Communicate Effectively with Your Landlord
After evaluating your situation, promptly reach out to your property owner or management, such as Vana, which is known for providing extensive support to residents. Clearly articulate that you have been locked out and request immediate assistance. It's advisable to use written communication - like email or text - to document your request effectively.
If your property owner is unresponsive or dismissive, stay composed and reiterate your rights as a renter. Vana offers round-the-clock assistance, providing reassurance for both property owners and renters alike. You can inform them that you may need to request their help if the situation isn't resolved quickly.
Keeping a detailed record of all interactions will be invaluable should further action become necessary.

Explore Legal Options If Necessary
If your landlord changed locks, can I break in if they deny you entry or if you suspect an improper lock change? Start by reaching out to a local renters' rights organization or assistance service for expert guidance. These organizations can clarify your rights and outline the necessary steps to take. In California, numerous housing rights organizations have effectively supported individuals in similar situations, often achieving positive outcomes through litigation or negotiations.
For example, statistics reveal that 52% of individuals facing eviction in the past year were women, underscoring the demographic impact of such circumstances. Furthermore, effective January 1, 2026, California will implement updated property owner-tenant laws aimed at strengthening tenant protections and clarifying property owner responsibilities.
If the landlord changed locks, can I break in? You may need to file a complaint with your local housing authority or consider legal action against your landlord for an illegal lockout. To bolster your case, gather all relevant documentation - photographs, records of communication, and witness statements - as these will be vital in supporting your claims.

Conclusion
Understanding your rights and responsibilities as a tenant is crucial, particularly when faced with a situation where a landlord has changed locks. Breaking into your own rental property is not a viable solution. Instead, being aware of the legal framework surrounding lock changes and taking appropriate actions can safeguard your rights and ensure you regain access to your home.
This article underscores the importance of being informed about your legal rights, documenting any incidents of lock changes, and effectively communicating with your landlord. It outlines the necessary steps to take if you find yourself locked out, including:
- Reaching out to local authorities
- Contacting rental rights organizations for support
Moreover, the potential legal recourse available to tenants highlights the significance of understanding the laws that govern landlord-tenant relationships.
Ultimately, being proactive and informed can make a significant difference in navigating lock change situations. By knowing your rights and the proper channels to address these issues, you can assert your position as a tenant and ensure that your living situation remains secure and protected. Taking action not only helps you regain access to your rental property but also contributes to a broader understanding of tenant rights and responsibilities in similar circumstances.
Frequently Asked Questions
What should I know about my rights as a renter if my landlord changes the locks?
As a renter, you have the right to be informed about any changes to the door mechanism. Typically, landlords must provide written notice before making such changes.
Can I break into my rental unit if my landlord changed the locks?
In California, you cannot break into your rental unit without proper notice or legal justification, such as an eviction process. It is important to follow legal procedures.
What should I do if I suspect my landlord has changed the locks?
Document the situation thoroughly by taking photographs of the closures and keeping records of any communication with your landlord regarding the issue.
What legal consequences can landlords face for changing locks without proper procedures?
Landlords may face significant consequences, including being sued for wrongful lockouts. Renters have successfully recovered damages and legal fees when their rights were infringed.
Is self-help eviction legal in California?
No, self-help evictions are illegal in California. Tenants retain the right to access their units regardless of any lock changes made by the landlord.
What should I do if I find myself locked out of my rental unit?
It is advisable to contact local authorities or a rental rights hotline for assistance.
Can I contest a lock change if it seems punitive or retaliatory?
Yes, if you believe the lock change is punitive or retaliatory, you may have grounds to contest it in small claims court.
List of Sources
- Understand Your Legal Rights Regarding Lock Changes
- Can A Landlord Change Locks Without An Eviction Notice? (https://thecreditpeople.com/evictions/can-landlord-change-locks-without-eviction-notice)
- Lock Outs | Tenants Together (https://tenantstogether.org/resources/lock-outs)
- 2026 California Rental Law Update: Key Changes for Landlords Under AB 628, AB 414, AB 1414 & AB 747 - Apartment Association of Orange County (https://aaoc.com/news/2026-california-rental-laws)
- SB 1051: Victims of abuse or violence: lock changes. | Digital Democracy (https://calmatters.digitaldemocracy.org/bills/ca_202320240sb1051)
- Can my landlord change my locks with out a notice? CA. I'm behind August rent and now Sept. but I will pay for both (https://justanswer.com/landlord-tenant/hoj0s-landlord-change-locks-notice-ca-i-m.html)
- Take Immediate Action If Locked Out
- California Evictions (https://evictionresearch.net/california)
- Lock Outs | Tenants Together (https://tenantstogether.org/resources/lock-outs)
- Where are tenants falling through the cracks of California eviction ban? (https://lookout.co/where-are-tenants-falling-through-the-cracks-of-california-eviction-ban/story)
- Tenant Lock-Outs Attorney | Oakland | San Francisco Bay Area (https://bvlawsf.com/landlord-tenant-law/lock-outs)
- Communicate Effectively with Your Landlord
- Renters’ Rights Act: No-fault evictions banned from May 2026 (https://bbc.com/news/articles/c8x1n9rv809o)
- The Importance of Communicating with Your Landlord in WRITING | Wolford Wayne LLP | Oakland Tenant's Rights Attorneys (https://wolford-wayne.com/the-importance-of-communicating-with-your-landlord-in-writing)
- Landlord Statistics (https://ipropertymanagement.com/research/landlord-statistics)
- How to Document Landlord Violations (https://tenantlawgroupsf.com/document-landlord-violations)
- Explore Legal Options If Necessary
- New California Landlord-Tenant Laws Taking Effect January 1, 2026 - Katje Law Group (https://katjelawgroup.com/new-california-landlord-tenant-laws-taking-effect-january-1-2026)
- Eviction Tracking System | Eviction Lab (https://evictionlab.org/eviction-tracking)
- Housing, Other California Law Changes In 2026 - Inland Counties Legal Services, Inc. (https://inlandlegal.org/impact-stories/housing-other-california-law-changes-in-2026)
- Tenant Protection Bill AB 1157 Shelved Until 2026 Amid Landlord Lobbying - Davis Vanguard (https://davisvanguard.org/2025/05/tenant-protection-bill-delayed-2026)
- Evictions in California Have Leveled Off, with Upticks in Some Counties (https://ppic.org/blog/evictions-in-california-have-leveled-off-with-upticks-in-some-counties)